Search

Advanced filters
Published After
Published Before

Search Results

##search.searchResults.foundPlural##

New model for low-end computers: ResNet and VGG-16

2672-2680 2023-04-15

Hoang Linh Nguyen, Kha Tu Huynh

PDF XML

Breast cancer diagnosis based on detecting lymph node metastases using deep learning

2381-2389 2022-05-12

Bich Ha Thach Nguyen, Bich Ngoc Le, Trinh Ngoc Huynh, Hai Thanh Le, Thu Hien Thu Pham

PDF XML

Isolation, Characterization, and Simultaneous Quantification of Main Chemical Constituents from Cassia Alata Linn. Leaves

2187-2192 2021-12-31

Hoa Thi Dieu Vo, Ngoc Hong Pham, An Chieu Tran, Truc Ngoc Pham, Nhu Phan Huynh Tran, Tam Thi Thanh Phan, Hung Ngoc Le, Trung Van Phung

PDF XML

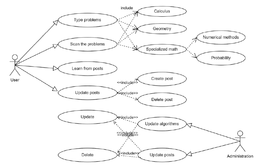
AiMA - An AI-Based Mobile System to Assist College Students with Math-Related Issues

2863-2875 2023-09-30

Tan Duy Le, Nam Anh Nguyen Dang, Khoi Duc Dang Nguyen, Binh Nguyen Nguyen Le

PDF XML

Real Estate Image Classification For E-commerce Website

2224-2238 2022-03-31

Viet Hoai Vo, Nguyen Nhat Khoa, Pham Huynh Nhat

PDF XML

Characterization of graft-type polymer electrolyte membranes at low grafting degrees for fuel cells

2799-2807 2023-07-31

Vo Thi Kim Yen, Dinh Tran Trong Hieu, Lam Hoang Hao, Tran Hoang Long, Nguyen Huynh My Tue, Nguyen Manh Tuan, Nguyen Tien Cuong, Truong Thi Hong Loan, Tran Van Man, Tran Duy Tap

PDF XML
Showing 1 to 10 of 14 Entries